本网讯(艺术学院 吴紫欣)为深入贯彻落实党的二十大精神和党的二十届三中全会精神,激发大学生的创新意识与创造力,将创新教育融入整个教育活动的各个环节,并致力于发掘具有市场潜力的创新项目,广东培正学院艺术学院于2025年4月29日中午在五教105教室顺利开展了2025年中国国际大学生创新大赛院赛,共吸引学院百余名学生积极参与。
活动概况

艺术学院2025年中国国际大学生创新大赛院赛于4月初正式启动。经过前期宣传动员和项目征集,在完成初审选拔工作后,共有12个项目脱颖而出,成功晋级决赛答辩环节。
本次答辩教师评委有广东培正学院创新创业教育学院林娜辉老师、艺术学院绘画系符德志老师以及艺术学院党委副书记梁金锋老师;学生评委有艺术学院团委副书记湛羽师兄和艺术学院学生会执行主席廖思师姐。评审团严格参照2024年中国国际大学生创新大赛的评审规则(因组织院赛时2025年大赛通知还未发布),对每一个答辩项目进行了科学合理的打分。
答辩现场
选手风采
答辩现场,12个参赛队伍轮番上阵,为大家展示了自己的项目。选手们在五分钟内,通过PPT清晰展示了项目的关键信息,重点突出了各自项目的创新之处和价值所在。这是选手们技术创新能力的集中展示,更是数字经济时代多元发展理念与创新思维深度交融、激烈交锋。
评委老师提问、点评
在答辩环节,评委们认真倾听了每位参赛者的项目陈述,并对项目的各个细节进行了深入探讨与细致分析。紧接着,评委们提出了一系列问题,这些问题涵盖了项目的创新性、科学性、项目团队参与度和贡献度、合规性以及科学性等多个维度。这不仅考验了参赛者的专业知识,也促使他们更深入地思考项目未来的发展方向。




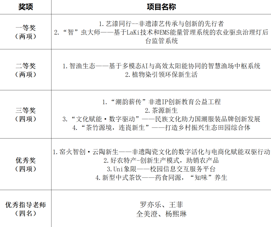
比赛结果
经过激烈的角逐,评审团公平公正的评审,本次比赛结果公布如下:

此次院赛的举办,充分展现了我院学生的精神风貌和实干担当的优良品格。同时也涌现出一大批具有前沿技术水平、显著社会效益和广阔市场前景的优秀项目,为实施创新驱动发展战略注入了青春动能。
未来,艺术学院将继续以创新教育为切入点,以强化实践、艺术融合为特色,以创新型艺术人才培养模式改革和创新创业平台建设为支撑,搭建跨领域协同创新平台;以赛教结合为路径,完善"创意孵化-项目培育-成果转化"的全链条培养体系。相信艺术学院学子必将以无畏的探索精神直面挑战,以灵感为火,钻研为风,点燃创造发明的引擎,无惧竞争,不惧失败,拼搏奋进,让青春在创新创业的火热实践中绽放最绚丽的光彩!
